为全面提升学院疫情防控应急处置能力,做好学生开学各项准备工作,5月8日下午,计算机科学与技术学院2020年春季学期学生返院综合演练,按照全流程、多场景要求对师生陆续返院后的正常和突发情况进行模拟演练。山东大学副校长、青岛校区校长韩圣浩、党工委副书记杜言敏、校区部分党政部门主要负责人、校区部分学院领导、计算机学院全体博士生导师到场观摩。学院全体行政人员、班子成员和部分教师参加演练。

进入学院楼体温测量、消毒、身份核验、登记等场景模拟

实验室应急处置场景演练观摩

查看隔离间环境

山东大学副校长、青岛校区校长韩圣浩对整场演练进行全面指导
整场演练过程中,全体领导老师认真观摩每个演练场景,并结合演练情况提出具体指导。演练结束后,韩圣浩对本次演练给予高度认可,充分肯定了整个演练环节的科学设计和严谨安排,并就实际可能发生问题的处置细节提出了意见和建议。他强调,学生返校复学是社会秩序全面恢复的重要标志之一,要充分认识做好学生返校工作的特殊重要性。校区各部门要统一思想,提高认识,坚决贯彻山东省政府、青岛市政府和学校的决策部署,切实将学生返校工作抓紧抓实抓到位,力争高质量通过青岛市政府核查,顺利开启并完成返校复学工作。
为做好此次演练,计算机学院召开演练动员会并制定了详细的演练程序,对演练中每一个细节进行反复推敲和缜密、细致部署,在学生尚未返校的情况下,全部由计算机学院行政人员进行角色模拟。整场演练按照预定计划有序推进,工作人员相互配合密切,科学、规范地完成所有环节。
演练前,计算机学院于8日上午召开全体教职员工“线上+线下”会议,传达了省教育厅关于返校复学的指导精神,就学校学生返校工作会议上郭新立书记提出的四点要求和樊丽明校长部署的“八个确保”相关任务进行了解读,集体学习了“学生返校疫情防控应知应会(教工版)”手册。截至目前,计算机学院经过多次专题研判已建立完备的抗击疫情工作体系,形成了全面的工作方案,并相继完成了信息摸排、环境消杀、场所维护等条件保障工作,为做好常态化疫情防控背景下的学生返校开学工作做足准备,其他各项相关工作仍在不断推进完善中。

学院召开全体教职工“线上+线下”会议传达省教育厅和学校关于开学返校的指导精神

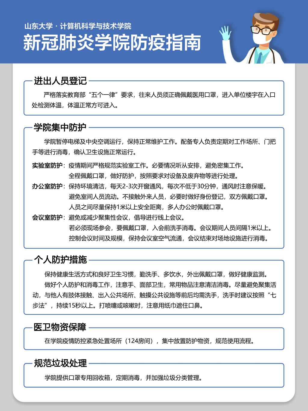
计算机学院制定的“新冠肺炎防疫指南”和“返校防疫守则”海报
(图/王妍洁 文/徐慧 编辑/林喜文 供稿单位:计算机科学与技术学院)